【導讀】在課堂、演講廳和會議室,PC通過VGA電纜連接到投影儀,以傳輸紅綠藍(RGB)視頻信號。平均電纜長度取決于房間大小和天花板高度,但多數電纜不超過100米。本文介紹集成電荷泵的三通道高速電流反饋型運算放大器ADA4858-31(見附錄)如何能驅動并均衡最長達100米的VGA電纜。這種解決方案用在PC與電纜之間,便于使用,成本低廉,易于實施,只需幾個無源組件,并從USB端口獲得3.3V至5V單電源。
驅動和均衡45米VGA電纜
圖1顯示一個基于ADA4858-3放大器的VGA電纜均衡器的一個通道。完整的RGB均衡器需要三個通道。150?負載電阻代表75?端接電纜及其阻抗匹配驅動電阻。

圖1. 45米VGA電纜均衡器原理圖(單通道)
圖2顯示45米VGA電纜、均衡器和均衡器/電纜組合的大信號頻率響應性能。除了阻抗匹配電纜驅動固有的6dB衰減之外,VGA電纜還有0.6dB損耗(頻率低于1 MHz時)或8dB損耗(頻率為100 MHz時)。為恢復信號強度,均衡器必須提供6.6dB增益(低頻時)或14dB增益(100 MHz時),以便將原始信號提升6 dB,從而滿足RGB視頻應用的需要。從不均衡時的1.6 MHz帶寬達到均衡時的160 MHz帶寬,電纜/均衡器組合顯示1dB平坦度改善100倍。

圖2. 大信號頻率響應(45米VGA電纜)
均衡還能改善瞬態(tài)響應性能,如圖3所示。高頻和低頻得到恢復,提供更清晰的圖像,消除了電纜所引起的拖尾效應。

圖3. 均衡前后的瞬態(tài)響應(45米VGA電纜)
該電路的傳遞函數如公式1所示。幅度通過公式2計算。

驅動和均衡105米VGA電纜
圖4顯示驅動105米電纜的原理圖。選擇此長度的原因是它接近ADA4858-3的最大均衡能力。該原理圖與圖1相似,不同之處是增加了 RZCZ反饋網絡,它產生一個極點,以便降低高頻時的RF 值。

圖4. 105米VGA電纜均衡器原理圖(單通道)
圖5顯示105米電纜、相應的均衡器和二者組合的大信號頻率響應性能。均衡前電纜的−3dB帶寬約為2 MHz,均衡后約為90 MHz;−1dB帶寬從0.7 kHz提高到75 MHz。

圖5. 大信號頻率響應(105米VGA電纜)
圖6顯示瞬態(tài)響應性能。高頻和低頻均得到恢復。通過更多調整,可以實現更好的平坦度(1 MHz至10 MHz)和更高的輸入信號保真度。

圖6. 均衡前后的瞬態(tài)響應(105米VGA電纜)
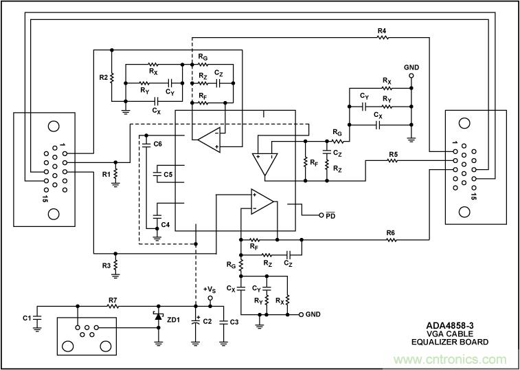
圖7顯示所有三個通道(R、G、B)的原理圖,包括獨立解決方案所需的全部器件。通過一個小型USB端口為整個系統(tǒng)供電。R4、R5和R6均匹配電纜的特征阻抗。

圖7. 顯示所有三個均衡通道的完整電路板原理圖
結論
本文說明如何利用三通道視頻驅動器ADA4858-3驅動并均衡用于傳輸RGB視頻的最長100米VGA電纜。文中給出了采用45米和105米電纜的兩個示例,但該解決方案經過調整,可支持各種長度的電纜。這種解決方案便于使用,成本低廉,易于實施,只需ADA4858-3、幾個無源器件和3.3V至5V單電源,電源可以從USB端口獲得。
附錄
ADA4858-3是一款三通道電流反饋型運算放大器,總靜態(tài)電流僅為42mA,其中包括電荷泵耗用的電流。為進一步降低功耗,還提供省電特性,當放大器不用時,總電源電流可降至2.5 mA。由于有電荷泵,該器件不需要負電源;在省電模式下,電荷泵仍能為外部器件供電。ADA4858-3具有寬輸入共模電壓范圍;以5 V電源供電時,輸入范圍為地以下1.8 V至正供電軌以下1.2 V。600 MHz帶寬和600 V/μs壓擺率使該放大器非常適合許多高速應用,高達85 MHz的0.1 dB平坦度(G = 2,150 ?負載)則使它成為專業(yè)和消費電子視頻應用的絕佳選擇。此外,電流反饋型放大器不存在電壓反饋型放大器的增益帶寬限制。
片內電荷泵產生一個負電源,其電壓取決于正電源電壓。采用5V正電源時,電荷泵產生−3V負電源并提供150mA輸出電流;采用3.3V正電源時,電荷泵產生−2V負電源并提供45mA輸出電流。外部電容C1和C2應為1 μF至4 μF的電容,具有低ESR和低ESL特性,并且應盡可能靠近ADA4858-3放置。C1連在C1_a與C1_b之間,C2連在CPO與地之間。

圖A. 功能框圖
推薦閱讀:



